ELECTROMEN

Electromen - EM-318

Stepper 2-phase motor drive 12-24 V dc, 3 A

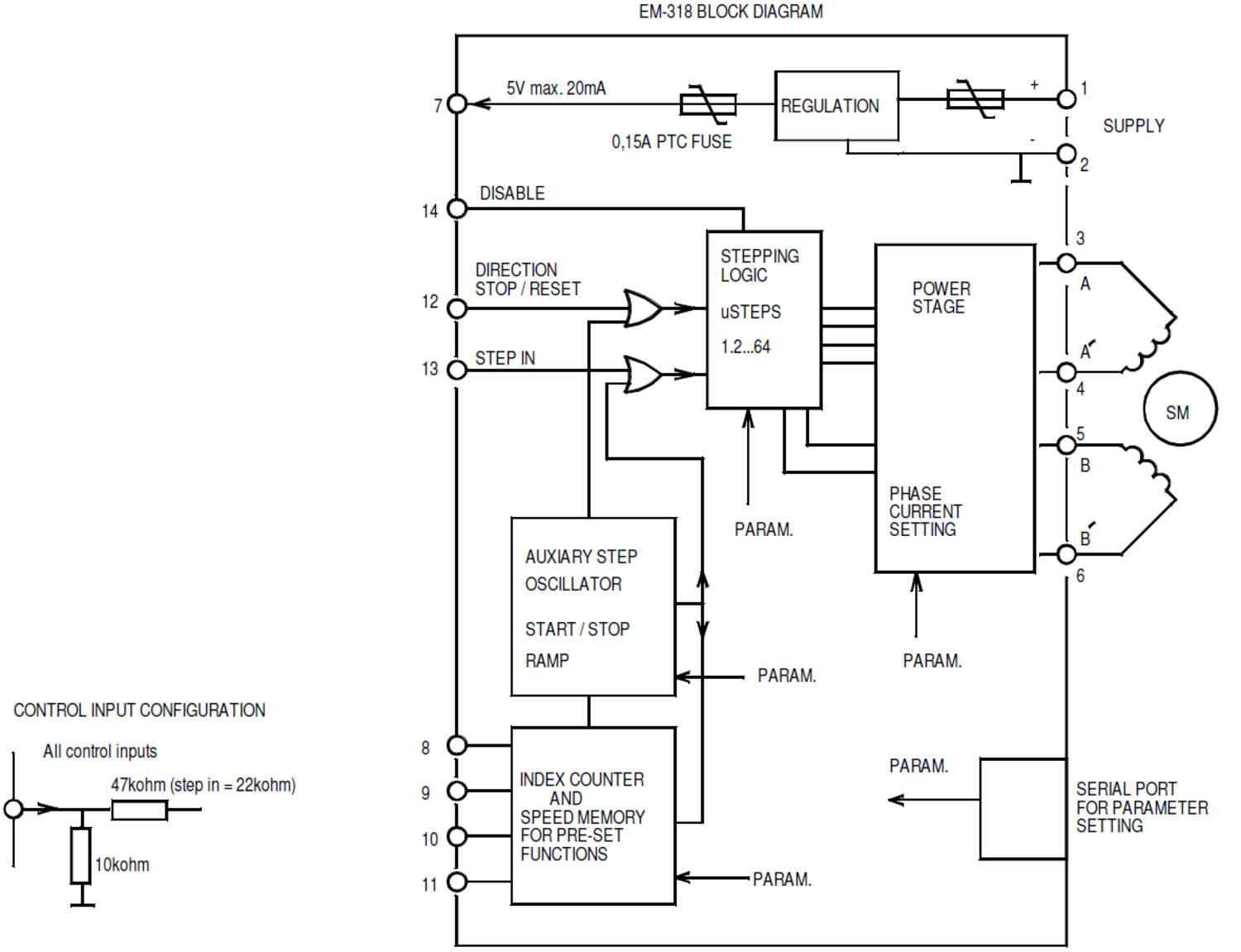
EM-318 is a bipolar-chopper type microstepping steppermotor controller. The bipolar operation principle suits most stepper motors and

provides the best torque. The microstepping function also enables great performance at low rpm. The stepping and current regulation hasbeen synchronized, giving a smooth and quiet operation. There are 7 different stepping options to choose from, ranging from full- to

1/64-step operation. This provides various possibilities for different speed applications.

The controller has its own auxiliary oscillator, which can be used for pre-set speed driving. The pre-set speeds can be activated by using

4 digital function inputs. The oscillator features an acceleration ramp function, which allows frequencies to be altered flexibly. The motor

will also start up reliably even to higher frequencies and it is possible to shift to the desired velocity with out pace drop. The auxiliary

oscillator incorporates an indexing part, which offers the possibility of running presettable operational sequences. These secuences can be activated with the 4 digital inputs. The sequence is a movement with selected speed, direction and distance (as steps). All the inputs are activated with positive logic commands. So the commands and functions are activated by connecting the input to a positive voltage. Control can also be done with TTL-logic level commands.

All of the controller settings are made digitally, using the separate setting device, EM-236 Interface Unit. With this device the settings are

easily copied to an other or even to multiple controllers.

 

FEATURES

- Bibolar chopper

- 1, 1/2 , 1/4.....1/64 steps

- Four preset function inputs

- PNP or TTL control

- Quiet run current control

- Acceleration / deceleration ramps

- DIN-rail base mountable

Read more
  • 12-24Vdc, 3A
  • Microstepping 1, 1/2 , 1/4.....1/64 step options
  • External step inputs or 4 digital inputs for pre-set speed, direction & position sequences
  • Compact, DIN rail mountable

Selected variant

Electromen-EM-318-leikattu.jpg

Stepper 2-phase motor drive 12-24 V dc, 3 A

Art:

Selected variant

Technical data

Control type Speed, Direction, Torque, Position, Soft start / stop
Current setting range 0.1-3 A
Dimensions length x width x height 87x72.5x25mm
Logic input high >4V = ON
Logic input low <1V = OFF
Max continuous current 3 A
Mounting DIN rail
Operating temperature 0°C...+50°C
Suitable engine Stepper
Supplier Electromen
Supply voltage 12-24 V DC
Weight 100 g

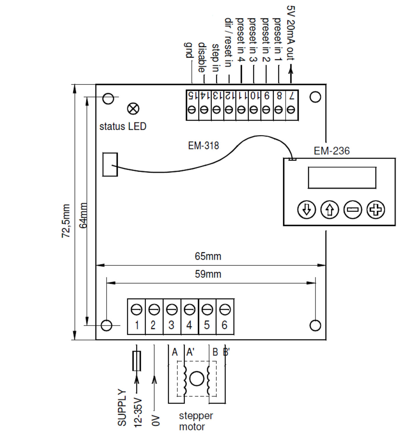
Measurements and connections

Technical illustrations

Product description

EM-318 is a bipolar-chopper type microstepping steppermotor controller. The bipolar operation principle suits most stepper motors and

provides the best torque. The microstepping function also enables great performance at low rpm. The stepping and current regulation hasbeen synchronized, giving a smooth and quiet operation. There are 7 different stepping options to choose from, ranging from full- to

1/64-step operation. This provides various possibilities for different speed applications.

The controller has its own auxiliary oscillator, which can be used for pre-set speed driving. The pre-set speeds can be activated by using

4 digital function inputs. The oscillator features an acceleration ramp function, which allows frequencies to be altered flexibly. The motor

will also start up reliably even to higher frequencies and it is possible to shift to the desired velocity with out pace drop. The auxiliary

oscillator incorporates an indexing part, which offers the possibility of running presettable operational sequences. These secuences can be activated with the 4 digital inputs. The sequence is a movement with selected speed, direction and distance (as steps). All the inputs are activated with positive logic commands. So the commands and functions are activated by connecting the input to a positive voltage. Control can also be done with TTL-logic level commands.

All of the controller settings are made digitally, using the separate setting device, EM-236 Interface Unit. With this device the settings are

easily copied to an other or even to multiple controllers.

 

FEATURES

- Bibolar chopper

- 1, 1/2 , 1/4.....1/64 steps

- Four preset function inputs

- PNP or TTL control

- Quiet run current control

- Acceleration / deceleration ramps

- DIN-rail base mountable

Accessories

Related

synchronous motors
Product news Blog

Synchronous Motors

Do you have a light duty motor requirement requiring a very stable output rpm ? If so, Crouzet synchronous motors are could well provide you ideal solution…

IATECH, the industrial automation technology exhibition OEM automatic
Company news

Recap of IATECH

Did you get a chance to visit IATECH at The Leicester Marriott Hotel? We had over 33 exhibitors and 8 fantastic Tech Talks throughout the day, Read all about the day, here.

IATECH industrial automation components exhibition in at leicester marriott hotel by OEM Automatic
Company news

OEM introduces IATECH - The Industrial Automation Technology Expo

We are thrilled to announce the launch of IATECH, THe Industrial Automation Technology expo at Leicester Marriott Hotel on 23rd October. The ultimate platform for showcasing our extensive product range and broad business areas, featuring over 50 leading suppliers under one roof!

automation components for specialist vehicles
Blog

Automation Components for Specialist Vehicles

The specialist vehicle industry can include automotive and EV, heavy vehicles such as agriculture and rail, and marine.  This email takes you through some of the various products we offer for specialist vehicle applications.

Drive wheels AGV's AMR'S
Product news Blog

Wheel motor drives for AGVs

AGV drive wheel motors cover a wide range of options – from a miniature unit on a small 20kg robot, tasked to move on a perfectly level and smooth indoor surface, up to passenger vehicle-sized robots working outside over fields and varying terrain.

electro pneumatic control box customised bespoke solutions
Case studies

Case Study - Electro Pneumatic Control Box

At OEM Automatic, we can supply a series of components for your one project. All under one roof. This case study discusses how we supplied several components for our customer's new electro-pneumatic control box. 

Contact us
If you need any help, you can contact us in one of the following ways:
0116 284 9900
Send e-mail
Use live chat
Do you need help?
Logo

Cookie settings for OEM.CO.UK

Cookies help us improve your experience with us, so in order to be able to handle login information, offer you personalised content and for basic functionality of this website, we use some cookies.

We will never sell on any information about you. 

You can accept all cookies or personalise your cookies preferences, you can also change your cookie preferences at any time by visiting our contact page.

Necessary Cookies

These cookies are necessary for the website to work and can not be turned off in our systems. They are usually used only in response to actions you have taken in connection with a service request, for example when setting personal preferences, logging in or filling out a form.

Analysis and measurement cookies

These cookies allow us to count the number of visits and traffic sources so that we can measure and improve our website performance. They help us know which pages are more or less popular and how visitors navigate around the site. The information that these cookies collect is aggregated and therefore completely anonymous. If you do not allow these cookies, we do not know when you have visited our website.

Marketing cookies

These cookies can be added by our partners. They can use them to create a profile of you, based on your interests, to show you more relevant information. They do not store any personal information - only information about your browser and device. If you do not accept these cookies, you will have a more general and less customized user experience.