ELECTROMEN

Electromen - EM-241-SPF

DC motor positioning drive 12-24Vdc, 15A, pulse feedback

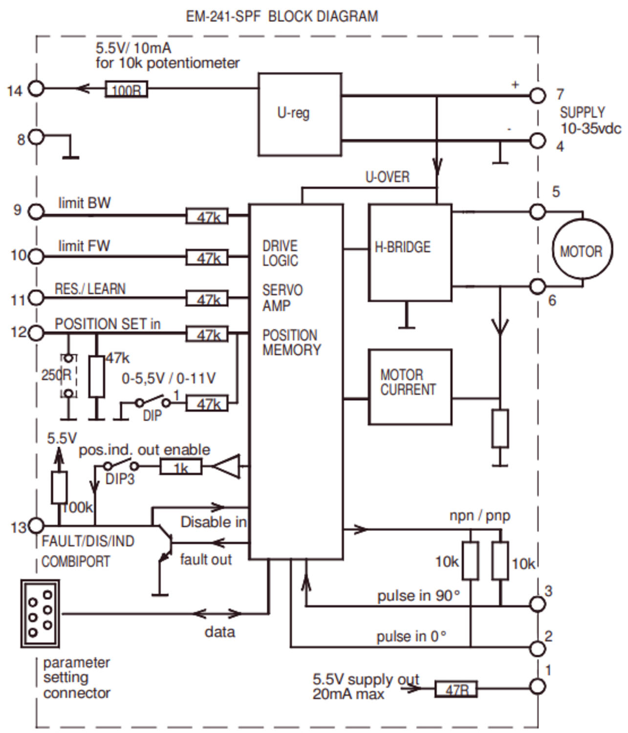
EM-241-SPF is a positioning driver to be used with DC-motors. The solid state power stage operates with high efficiency and as its

realized with FET-transistors. Its literally everlasting compared to relay solutions. Feedback is done with one or two line pulse signal.

Although position feedback can be done with one pulse line it is always preferred and more secure to do it with two 0°/90° pulse lines.

This driver includes an analog control with three signal ranges, 0-5,5V, 0-11V or 4-20mA. Input is freely scalable inside the range.

The max. electrical accuracy of the driver and feedback is 0.2% which is adequate for most actuator positioning applications.

The settings and adjustments are done with parameters as in all new generation Electromen products. Included in the parameters

is also the learn routine which will help to determine the full movement range fast and easily. Additively the movement range can be

modified from both ends with SW-limit parameters. Possible cumulating pulse count errors can be avoided with manually or automatically triggerable home drive. Current limits and driving speeds can be set individually for both directions. Driver includes also many other dynamic adjustment features like parameter for load compensation, dead-zone setting (positioning window), start and stop ramps for smooth direction change and braking zone for well operating positioning.

The parameter setting and status monitoring is done with EM-236 Interface Unit. With EM-236 the right parameters can also be

copied easily to other driver units. The on-board LED-light indicates the possible fault situations with blinking codes. If needed,

the fault alarm can be also given out trough combiport (pin. 13). This port can be set as "position OK." output or it can work as

an analog position signal output. Additively it can work also as disable input. Device is EMC tested for industrial and household

environment and operating temperature range is quite wide. There are also same housing options available for EM-241-SPF

driver card as for the standard EM-241.

 

FEATURES

- quadrature pulse counting

- multiple dynamic settings

- solid state power stage

- one or two pulse feedback

- voltage or mA control

- position accuracy max. 0.2%

- versatile setting options

- digitally settable parameters

- housing options available

- CE marked product

Read more
  • 12-24Vdc, 15A continuous, 30A peak
  • Set value 0-5V, 0-11V, 0-20mA & feedback input from encoder/hall sensor
  • Positioning accuracy max. 0.2%
  • Speed, direction, current limiting, soft start/stop and range adjustment control
  • Compact, DIN rail mountable

Selected variant

EM-241_leikattu.jpg

DC motor positioning drive 12-24 V dc, 15 A, pulse FB

Art:

Selected variant

Technical data

Analogue input 0-5V or 0-11V or 0-20mA
Control type Speed, Direction, Torque, Position, Soft start / stop
Current setting range 0.1-20 A
Dimensions length x width x height 72x42x25mm
Logic input high >4V = ON
Logic input low <1V = OFF
Max continuous current 15 A
Mounting DIN rail
Operating temperature -40°C...+60°C
Peak current 30
PWM frequency 2kHz
Suitable engine DC
Supplier Electromen
Supply voltage 12 V DC, 24 V DC
Weight 80 g

Measurements and connections

Technical illustrations

Product description

EM-241-SPF is a positioning driver to be used with DC-motors. The solid state power stage operates with high efficiency and as its

realized with FET-transistors. Its literally everlasting compared to relay solutions. Feedback is done with one or two line pulse signal.

Although position feedback can be done with one pulse line it is always preferred and more secure to do it with two 0°/90° pulse lines.

This driver includes an analog control with three signal ranges, 0-5,5V, 0-11V or 4-20mA. Input is freely scalable inside the range.

The max. electrical accuracy of the driver and feedback is 0.2% which is adequate for most actuator positioning applications.

The settings and adjustments are done with parameters as in all new generation Electromen products. Included in the parameters

is also the learn routine which will help to determine the full movement range fast and easily. Additively the movement range can be

modified from both ends with SW-limit parameters. Possible cumulating pulse count errors can be avoided with manually or automatically triggerable home drive. Current limits and driving speeds can be set individually for both directions. Driver includes also many other dynamic adjustment features like parameter for load compensation, dead-zone setting (positioning window), start and stop ramps for smooth direction change and braking zone for well operating positioning.

The parameter setting and status monitoring is done with EM-236 Interface Unit. With EM-236 the right parameters can also be

copied easily to other driver units. The on-board LED-light indicates the possible fault situations with blinking codes. If needed,

the fault alarm can be also given out trough combiport (pin. 13). This port can be set as "position OK." output or it can work as

an analog position signal output. Additively it can work also as disable input. Device is EMC tested for industrial and household

environment and operating temperature range is quite wide. There are also same housing options available for EM-241-SPF

driver card as for the standard EM-241.

 

FEATURES

- quadrature pulse counting

- multiple dynamic settings

- solid state power stage

- one or two pulse feedback

- voltage or mA control

- position accuracy max. 0.2%

- versatile setting options

- digitally settable parameters

- housing options available

- CE marked product

Accessories

Related

synchronous motors
Product news Blog

Synchronous Motors

Do you have a light duty motor requirement requiring a very stable output rpm ? If so, Crouzet synchronous motors are could well provide you ideal solution…

IATECH, the industrial automation technology exhibition OEM automatic
Company news

Recap of IATECH

Did you get a chance to visit IATECH at The Leicester Marriott Hotel? We had over 33 exhibitors and 8 fantastic Tech Talks throughout the day, Read all about the day, here.

IATECH industrial automation components exhibition in at leicester marriott hotel by OEM Automatic
Company news

OEM introduces IATECH - The Industrial Automation Technology Expo

We are thrilled to announce the launch of IATECH, THe Industrial Automation Technology expo at Leicester Marriott Hotel on 23rd October. The ultimate platform for showcasing our extensive product range and broad business areas, featuring over 50 leading suppliers under one roof!

automation components for specialist vehicles
Blog

Automation Components for Specialist Vehicles

The specialist vehicle industry can include automotive and EV, heavy vehicles such as agriculture and rail, and marine.  This email takes you through some of the various products we offer for specialist vehicle applications.

Drive wheels AGV's AMR'S
Product news Blog

Wheel motor drives for AGVs

AGV drive wheel motors cover a wide range of options – from a miniature unit on a small 20kg robot, tasked to move on a perfectly level and smooth indoor surface, up to passenger vehicle-sized robots working outside over fields and varying terrain.

electro pneumatic control box customised bespoke solutions
Case studies

Case Study - Electro Pneumatic Control Box

At OEM Automatic, we can supply a series of components for your one project. All under one roof. This case study discusses how we supplied several components for our customer's new electro-pneumatic control box. 

Contact us
If you need any help, you can contact us in one of the following ways:
0116 284 9900
Send e-mail
Use live chat
Do you need help?
Logo

Cookie settings for OEM.CO.UK

Cookies help us improve your experience with us, so in order to be able to handle login information, offer you personalised content and for basic functionality of this website, we use some cookies.

We will never sell on any information about you. 

You can accept all cookies or personalise your cookies preferences, you can also change your cookie preferences at any time by visiting our contact page.

Necessary Cookies

These cookies are necessary for the website to work and can not be turned off in our systems. They are usually used only in response to actions you have taken in connection with a service request, for example when setting personal preferences, logging in or filling out a form.

Analysis and measurement cookies

These cookies allow us to count the number of visits and traffic sources so that we can measure and improve our website performance. They help us know which pages are more or less popular and how visitors navigate around the site. The information that these cookies collect is aggregated and therefore completely anonymous. If you do not allow these cookies, we do not know when you have visited our website.

Marketing cookies

These cookies can be added by our partners. They can use them to create a profile of you, based on your interests, to show you more relevant information. They do not store any personal information - only information about your browser and device. If you do not accept these cookies, you will have a more general and less customized user experience.