ELECTROMEN

EM-282D

DC motor 2Q drive 12-48 V dc, 80-100 A

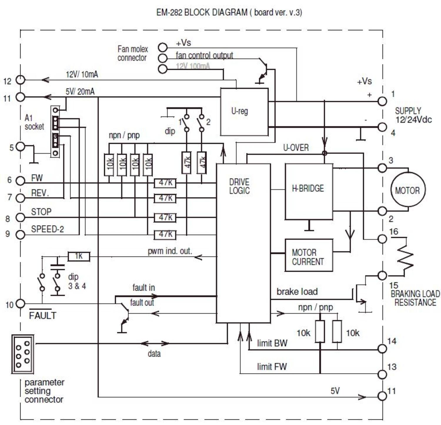
EM-282 is a full bridge DC-motor starter. It is designed to work with DC-motor in applications where some special functions are needed.

Starter has adjustable acceleration and deceleration ramps, which make possible the smooth starts and stops. Adjustable current limit

protects motor against overcurrent and there is also current limitation for brake ( regeneration ) . This device has also two settable speeds,which are useful in positioning applications. Control inputs FW and BW start the forward and backward run. STOP is for the motor shut-down but there are also available individual limit inputs for FW and BW directions. SPEED-2 input activates preset speed-2, but it can also be used as input for analog speed control signal 0-5V. FAULT terminal has at the same time input and output function, the pin is normally high, but is pulled down in overheat and conditionally also in current trip situation. If FAULT-line is pulled down externally it will cause a stop and prevent the new start. For example, it is possible to link fault pins of several units together and achieve a syncronous stop. There are 2 selectable control modes, contionuous and impulse. In continuous mode the motor runs as long as the control is active. In impulse mode a short comand starts the motor, and only a new impulse will change the status. The card has selectable input logics. Inputs are divided in two groups, control and limit -inputs. Groups can be individually set for NPN or PNP logic. The parameters are set with EM-236 interface unit. Operation of the controller and some of its functional values can also be monitored with EM-236 interface unit.

 

FEATURES

- high current output

- brake load output

- current limit

- current limit for brake also

- zero current limit

- speed setting

- flexible control inputs

- impulse / continuous mode

- rail base mountable

- digital parameter setting

 

 

* 12-24Vdc version drive =

Motor current max. continous 100A ( at 25°C amb temp),

80A ( at 60° amb temp ) and peak 200A ( 5s )

Motor currents are about 20% lower if pwm frequency is 16kHz

 

* 24-48Vdc version drive =

Motor current max. continuous 80A (at 25°C amb. temp)

70A ( at 50° amb temp ) and peak 160A ( 5s )

Motor currents are about 20% lower if pwm frequency is 16kHz

Read more
  • 12-48Vdc, 80-100A continuous, 160-200A peak
  • Speed, direction, current limiting, soft start/stop, braking load output and auto-reverse control
  • Limit switch inputs for end of travel
  • Compact, DIN rail mountable
  • EM-A1 card slot option for symmetrical control ±5V or ±10V (rev-stop-fwd)

Selected variant

Available in several variants

Selected variant

Technical data

Analogue input +/-0-5V or +/-0-10V or 0-5V or 0-10V
Control type Speed, Braking, Direction, Torque, Soft start / stop
Current limit 1-200
Current setting range 1-200 A
Dimensions length x width x height 180x122x60mm
Logic input high >4V = ON
Logic input low <1V = OFF
Max continuous current *100 A
Mounting DIN rail
Operating temperature -40°C...+60°C
Peak current 200
PWM frequency 2kHz/16kHz
Suitable engine DC
Supplier Electromen
Supply voltage 12 V DC, 24 V DC, 36 V DC, 48 V DC
Weight 750 g

Measurements and connections

Technical illustrations

Product description

EM-282 is a full bridge DC-motor starter. It is designed to work with DC-motor in applications where some special functions are needed.

Starter has adjustable acceleration and deceleration ramps, which make possible the smooth starts and stops. Adjustable current limit

protects motor against overcurrent and there is also current limitation for brake ( regeneration ) . This device has also two settable speeds,which are useful in positioning applications. Control inputs FW and BW start the forward and backward run. STOP is for the motor shut-down but there are also available individual limit inputs for FW and BW directions. SPEED-2 input activates preset speed-2, but it can also be used as input for analog speed control signal 0-5V. FAULT terminal has at the same time input and output function, the pin is normally high, but is pulled down in overheat and conditionally also in current trip situation. If FAULT-line is pulled down externally it will cause a stop and prevent the new start. For example, it is possible to link fault pins of several units together and achieve a syncronous stop. There are 2 selectable control modes, contionuous and impulse. In continuous mode the motor runs as long as the control is active. In impulse mode a short comand starts the motor, and only a new impulse will change the status. The card has selectable input logics. Inputs are divided in two groups, control and limit -inputs. Groups can be individually set for NPN or PNP logic. The parameters are set with EM-236 interface unit. Operation of the controller and some of its functional values can also be monitored with EM-236 interface unit.

 

FEATURES

- high current output

- brake load output

- current limit

- current limit for brake also

- zero current limit

- speed setting

- flexible control inputs

- impulse / continuous mode

- rail base mountable

- digital parameter setting

 

 

* 12-24Vdc version drive =

Motor current max. continous 100A ( at 25°C amb temp),

80A ( at 60° amb temp ) and peak 200A ( 5s )

Motor currents are about 20% lower if pwm frequency is 16kHz

 

* 24-48Vdc version drive =

Motor current max. continuous 80A (at 25°C amb. temp)

70A ( at 50° amb temp ) and peak 160A ( 5s )

Motor currents are about 20% lower if pwm frequency is 16kHz

Accessories

Related

synchronous motors
Product news Blog

Synchronous Motors

Do you have a light duty motor requirement requiring a very stable output rpm ? If so, Crouzet synchronous motors are could well provide you ideal solution…

IATECH, the industrial automation technology exhibition OEM automatic
Company news

Recap of IATECH

Did you get a chance to visit IATECH at The Leicester Marriott Hotel? We had over 33 exhibitors and 8 fantastic Tech Talks throughout the day, Read all about the day, here.

IATECH industrial automation components exhibition in at leicester marriott hotel by OEM Automatic
Company news

OEM introduces IATECH - The Industrial Automation Technology Expo

We are thrilled to announce the launch of IATECH, THe Industrial Automation Technology expo at Leicester Marriott Hotel on 23rd October. The ultimate platform for showcasing our extensive product range and broad business areas, featuring over 50 leading suppliers under one roof!

automation components for specialist vehicles
Blog

Automation Components for Specialist Vehicles

The specialist vehicle industry can include automotive and EV, heavy vehicles such as agriculture and rail, and marine.  This email takes you through some of the various products we offer for specialist vehicle applications.

Drive wheels AGV's AMR'S
Product news Blog

Wheel motor drives for AGVs

AGV drive wheel motors cover a wide range of options – from a miniature unit on a small 20kg robot, tasked to move on a perfectly level and smooth indoor surface, up to passenger vehicle-sized robots working outside over fields and varying terrain.

electro pneumatic control box customised bespoke solutions
Case studies

Case Study - Electro Pneumatic Control Box

At OEM Automatic, we can supply a series of components for your one project. All under one roof. This case study discusses how we supplied several components for our customer's new electro-pneumatic control box. 

Parts Brake output CanOpen Change direction of rotation (CW/CCW) Continuous current max. Control type Current limit adjustable Currenttrip autoreveice Ethercat Forward/Reverse Functions Impulse/continuous mode Joystick analog input Parallel driver four motors Parallel driver two motors Position with potentiometer Positioning Potentiometer adjustable speed RS232 RS485/Modbus Softstart/stop Speed settings Speedregulator Stop at limit position Supply voltage Price
Speed, Braking, Direction, Torque, Soft start / stop
12 V DC, 24 V DC, 36 V DC, 48 V DC
Yes
No
Yes
2x100A
Yes
Yes
No
Yes
Currenttrip autoreversing, Brake output, Speed settings, Impulse/continuous mode, Softstart/stop, Potentiometer adjustable speed, RS485/Modbus, Stop at limit position, Speedregulator, Change direction of rotation (CW/CCW)
Yes
No
No
No
No
No
Yes
No
Yes
Yes
Yes
Yes
Yes
12 V DC, 24 V DC, 36 V DC

Selected variant

Select a variant in the list

Contact us
If you need any help, you can contact us in one of the following ways:
0116 284 9900
Send e-mail
Use live chat
Do you need help?
Logo

Cookie settings for OEM.CO.UK

Cookies help us improve your experience with us, so in order to be able to handle login information, offer you personalised content and for basic functionality of this website, we use some cookies.

We will never sell on any information about you. 

You can accept all cookies or personalise your cookies preferences, you can also change your cookie preferences at any time by visiting our contact page.

Necessary Cookies

These cookies are necessary for the website to work and can not be turned off in our systems. They are usually used only in response to actions you have taken in connection with a service request, for example when setting personal preferences, logging in or filling out a form.

Analysis and measurement cookies

These cookies allow us to count the number of visits and traffic sources so that we can measure and improve our website performance. They help us know which pages are more or less popular and how visitors navigate around the site. The information that these cookies collect is aggregated and therefore completely anonymous. If you do not allow these cookies, we do not know when you have visited our website.

Marketing cookies

These cookies can be added by our partners. They can use them to create a profile of you, based on your interests, to show you more relevant information. They do not store any personal information - only information about your browser and device. If you do not accept these cookies, you will have a more general and less customized user experience.