ELECTROMEN

Electromen - EM-316A BLDC motor 4Q drive 12-35 V dc, 10A

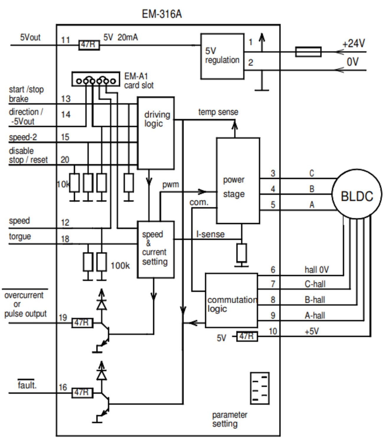
EM-316A is brushless DC-motor driver with hall sensor feedback. The unit has a mosfet power stage with good efficiency and it meets

also todays EMC requirements. The driver can be used with 120° or 60° commutation. The unit has the basic digital command inputs

like direction, brake, start/stop, disable and there is analog inputs for speed and current control. One digitally presetable second speed

(speed-2) is possible to activate with digital command input. EM-316 has two NPN outputs for fault and overcurrent indication use.

Some input and output functions can be modified with parameters. Driver includes overvoltage, undervoltage and overtemperature

protections. These fault situations are indicated with fault on-board LED. Overtemperature and current limit situations can be reset

with reset input, reset-timer or by setting analog speed control to value to 0.

There are two control options for speed. Direct control ( open loop ) sets motor voltage in propotion to control voltage as with

a standard DC-motor. Closed loop uses hall sensor feedback for speed control, this modeoffers good speed regulation.

Start and stop ramps work in both mode. Speed adjust range, closed loop rpm range and rampse can be set with parameter.

Anolog input are filtered so that there can also use PWM signal for control speed and current.

EM-316A has added card slot for EM-A1card, which make possible to use symmetric control -5..0..+5V ( rev-stop-fwd )

EM-A1 card generate also -5V auxliary voltage for local potentiometer control

Setting can be done digitally with EM-236 interface unit or with Emen-Tool lite program installed in PC and EM-268 adapter cable.

Parameters stored into nonvolatile memory of device. This interface unit can also be monitored the current and rpm of motor.

Device can be installed in DIN-rail base and some enclosure options are also available.

 

FEATURES

- Three phase output

- Speed and torgue adjustment

- Open/closed loop modes

- Dynamic braking

- Current limit and trip

- Fault and overcurrent outputs

- 60° / 120° commutation options

- Good efficiency

- Low EMC emissions

- DIN-rail mountable

- EM-316A is compatible with EM-316

- Added EM-A1 card slot for ±10V control

- Rpm-pulse output option ( prog v1.5 )

Read more
  • 12-24 V dc, 10 A continuous, 25 A peak
  • Open & closed loop (hall sensor feedback) control operation
  • Speed, direction, current limiting, soft start/stop and dynamic braking control
  • Compact, din rail mountable
  • EM-A1 card slot option for symmetrical control ±5V or ±10V (rev-stop-fwd)

Selected variant

EM-316_320x221.jpg

Art:

Selected variant

Technical data

2421_Peak current (A) 25
5646_Dimensions length x width x height (mm) 89x73x32mm
Analogue input +/-0-5V or +/-0-10V or 0-5V or 0-10V
Control type Speed, Braking, Direction, Torque, Soft start / stop
Current setting range 0.1-25 A
Logic input high >4V = ON
Logic input low <1V = OFF
Max continuous current 10 A
Mounting DIN rail
PWM frequency 16kHz
Suitable engine BLDC
Supplier Electromen
Supply voltage 12 V DC, 24 V DC
Weight 200 g

Measurements and connections

Product description

EM-316A is brushless DC-motor driver with hall sensor feedback. The unit has a mosfet power stage with good efficiency and it meets

also todays EMC requirements. The driver can be used with 120° or 60° commutation. The unit has the basic digital command inputs

like direction, brake, start/stop, disable and there is analog inputs for speed and current control. One digitally presetable second speed

(speed-2) is possible to activate with digital command input. EM-316 has two NPN outputs for fault and overcurrent indication use.

Some input and output functions can be modified with parameters. Driver includes overvoltage, undervoltage and overtemperature

protections. These fault situations are indicated with fault on-board LED. Overtemperature and current limit situations can be reset

with reset input, reset-timer or by setting analog speed control to value to 0.

There are two control options for speed. Direct control ( open loop ) sets motor voltage in propotion to control voltage as with

a standard DC-motor. Closed loop uses hall sensor feedback for speed control, this modeoffers good speed regulation.

Start and stop ramps work in both mode. Speed adjust range, closed loop rpm range and rampse can be set with parameter.

Anolog input are filtered so that there can also use PWM signal for control speed and current.

EM-316A has added card slot for EM-A1card, which make possible to use symmetric control -5..0..+5V ( rev-stop-fwd )

EM-A1 card generate also -5V auxliary voltage for local potentiometer control

Setting can be done digitally with EM-236 interface unit or with Emen-Tool lite program installed in PC and EM-268 adapter cable.

Parameters stored into nonvolatile memory of device. This interface unit can also be monitored the current and rpm of motor.

Device can be installed in DIN-rail base and some enclosure options are also available.

 

FEATURES

- Three phase output

- Speed and torgue adjustment

- Open/closed loop modes

- Dynamic braking

- Current limit and trip

- Fault and overcurrent outputs

- 60° / 120° commutation options

- Good efficiency

- Low EMC emissions

- DIN-rail mountable

- EM-316A is compatible with EM-316

- Added EM-A1 card slot for ±10V control

- Rpm-pulse output option ( prog v1.5 )

Accessories

Related

Various motor types from Oriental Motor, Minimotor and Doga - How to select the right motor
Learning hub

How to select the right motor

Determining what motor to use is quite a daunting task. Our Motors experts have developed a guide to show the steps to determine a suitable motor.

synchronous motors
Product news Blog

Synchronous Motors

Do you have a light duty motor requirement requiring a very stable output rpm ? If so, Crouzet synchronous motors are could well provide you ideal solution…

IATECH, the industrial automation technology exhibition OEM automatic
Company news

Recap of IATECH

Did you get a chance to visit IATECH at The Leicester Marriott Hotel? We had over 33 exhibitors and 8 fantastic Tech Talks throughout the day, Read all about the day, here.

IATECH industrial automation components exhibition in at leicester marriott hotel by OEM Automatic
Company news

OEM introduces IATECH - The Industrial Automation Technology Expo

We are thrilled to announce the launch of IATECH, THe Industrial Automation Technology expo at Leicester Marriott Hotel on 23rd October. The ultimate platform for showcasing our extensive product range and broad business areas, featuring over 50 leading suppliers under one roof!

automation components for specialist vehicles
Blog

Automation Components for Specialist Vehicles

The specialist vehicle industry can include automotive and EV, heavy vehicles such as agriculture and rail, and marine.  This email takes you through some of the various products we offer for specialist vehicle applications.

Drive wheels AGV's AMR'S
Product news Blog

Wheel motor drives for AGVs

AGV drive wheel motors cover a wide range of options – from a miniature unit on a small 20kg robot, tasked to move on a perfectly level and smooth indoor surface, up to passenger vehicle-sized robots working outside over fields and varying terrain.

Contact us
If you need any help, you can contact us in one of the following ways:
0116 284 9900
Send e-mail
Use live chat
Do you need help?
Logo

Cookie settings for OEM.CO.UK

Cookies help us improve your experience with us, so in order to be able to handle login information, offer you personalised content and for basic functionality of this website, we use some cookies.

We will never sell on any information about you. 

You can accept all cookies or personalise your cookies preferences, you can also change your cookie preferences at any time by visiting our contact page.

Necessary Cookies

These cookies are necessary for the website to work and can not be turned off in our systems. They are usually used only in response to actions you have taken in connection with a service request, for example when setting personal preferences, logging in or filling out a form.

Analysis and measurement cookies

These cookies allow us to count the number of visits and traffic sources so that we can measure and improve our website performance. They help us know which pages are more or less popular and how visitors navigate around the site. The information that these cookies collect is aggregated and therefore completely anonymous. If you do not allow these cookies, we do not know when you have visited our website.

Marketing cookies

These cookies can be added by our partners. They can use them to create a profile of you, based on your interests, to show you more relevant information. They do not store any personal information - only information about your browser and device. If you do not accept these cookies, you will have a more general and less customized user experience.