PULS

Power supply 1-Phase with built in redundancy, 24 V DC Dimension C series, Generation 2

Click below link to download the white paper

Efficient redundancy for power supplies

 

Also visit our page for Redundancy Modules

 

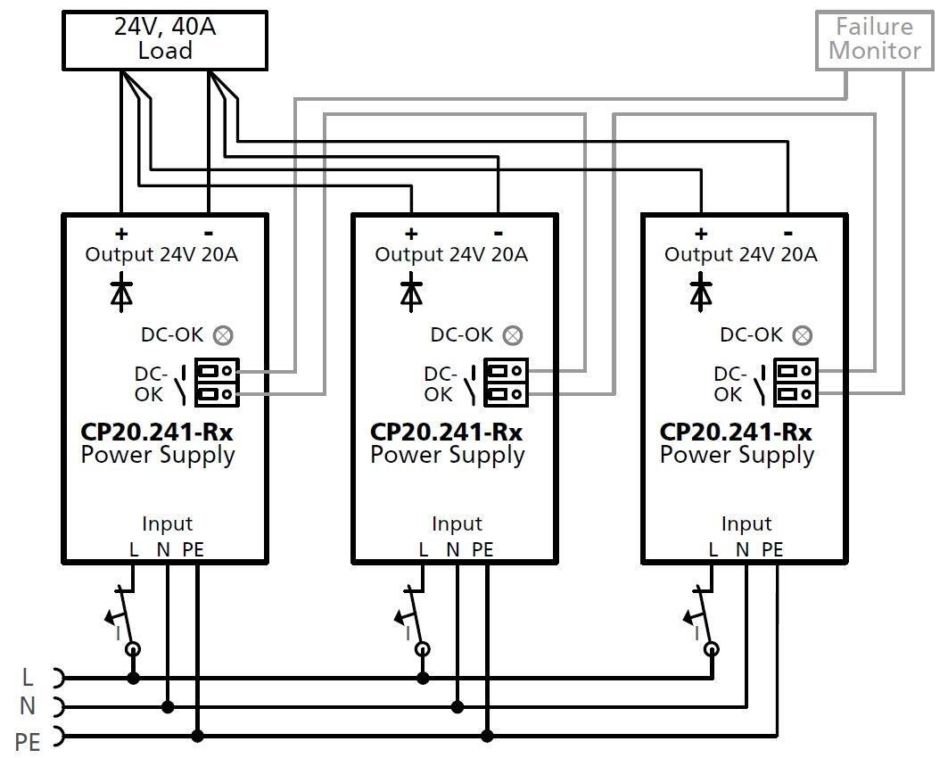
The Dimension CP-Series are cost optimized power supplies without compromising quality, reliability and performance. The most outstanding features of the CP20.241–R1/-R2/-R3 units are the high efficiency, electronic inrush current limitation, active PFC, wide operational temperature range and the extraordinary small size. The units include a decoupling MOSFET for building 1+1 or n+1 redundant power supply systems.

These redundancy power supplies come with three connection terminal options; screw terminals, spring-clamp terminals or plug connector terminals which allows replacement on an active application.

CP20.242-R2 version feature an enhanced DC input voltage range and the CP20.241-R2-C1 is additionally equipped with conformal coated pc-boards.

CP10.242-R2 version feature an enhanced DC input voltage range.

With high immunity to transients and power surges, low electromagnetic emission, a DC-OK signal contact for remote monitoring, and a large international approval package, makes this unit suitable for nearly every application. 

  • AC 100-240V Wide-range Input
  • Width only 39 or 48 mm
  • Built-in Decoupling Mosfet for 1+1 and n+1 Redundancy
  • Efficiency up to 94.7%
  • 20% Output Power Reserves
  • Safe HiccupPLUS Overload Mode
  • Easy Fuse Breaking – 3 times nominal current for 12ms
  • Active Power Factor Correction (PFC)
  • Minimal Inrush Current Surge
  • DC-OK Relay Contact
  • Current Sharing Feature Included
  • 3 Year Warranty
Read more
  • Output current of 10 or 20 A
  • Efficiency up to 95.2%
  • 20% power reserves
  • Built-in decoupling mosfet for 1+1 and n+1 redundancy
  • Hot-Swap

Selected variant

Available in several variants

Selected variant

Technical data

Input data

Input voltage ac 100-240 V
Input voltage ac min 85 V AC
Input voltage ac max 264 V AC
Input voltage dc 110-300 V
Input voltage dc min 88 V DC
Input voltage dc max 360 V DC
Inrush current at 120 V ac typical 10 A
Inrush current at 230 V ac typical 4.5 A
Input voltage range Wide-range
Power factor at 120 V ac, full load. Typical 0.99
Power factor at 230 V ac, full load. Typical 0.98
Number of phases 1

Output data

Output voltage 24 V DC
Output voltage min 24 V DC
Output voltage max 28 V DC
Output current 20 A
Power 480 W

Efficiency / Lifetime / MTBF

Efficiency at 120 V ac, full load, typical 93.8 %
Efficiency at 230 V ac, typical 94.6 %
Efficiency at 230 V ac, full load, typical 95.2 %
Lifetime at 120 V ac, full load and +40 ° C 53000 h
Lifetime at 230 V ac, full load and +40 ° C 90000 h

*Invisible Heading*

MTBF (IEC 61709) 230 V ac, max load, 40 ° C 543000 h

Dimensions

Width 48 mm
Height 124 mm
Depth 127 mm
Weight 0.85 kg

Other

Approvals CB, CE, cULus
Hold time at 120 V ac, typical full load 32 ms
Hold time at 230 V ac, typical full load 32 ms
IP class IP20
Clamp type Hot-swap
Material protection Aluminium
Supply frequency 50-60 ±6 %
Ripple max 100 mV pp
Series Dimension C
Power consumption 120 V ac 4.28 A
Power consumption 230 V ac 2.25 A
Power drop from +60 °C to + 70 °C 12 W/°C
Temperature min without derating -40 °C
Temperature max without derating 60 °C
Active Transient Yes
DC relay output Yes

Product description

Click below link to download the white paper

Efficient redundancy for power supplies

 

Also visit our page for Redundancy Modules

 

The Dimension CP-Series are cost optimized power supplies without compromising quality, reliability and performance. The most outstanding features of the CP20.241–R1/-R2/-R3 units are the high efficiency, electronic inrush current limitation, active PFC, wide operational temperature range and the extraordinary small size. The units include a decoupling MOSFET for building 1+1 or n+1 redundant power supply systems.

These redundancy power supplies come with three connection terminal options; screw terminals, spring-clamp terminals or plug connector terminals which allows replacement on an active application.

CP20.242-R2 version feature an enhanced DC input voltage range and the CP20.241-R2-C1 is additionally equipped with conformal coated pc-boards.

CP10.242-R2 version feature an enhanced DC input voltage range.

With high immunity to transients and power surges, low electromagnetic emission, a DC-OK signal contact for remote monitoring, and a large international approval package, makes this unit suitable for nearly every application. 

  • AC 100-240V Wide-range Input
  • Width only 39 or 48 mm
  • Built-in Decoupling Mosfet for 1+1 and n+1 Redundancy
  • Efficiency up to 94.7%
  • 20% Output Power Reserves
  • Safe HiccupPLUS Overload Mode
  • Easy Fuse Breaking – 3 times nominal current for 12ms
  • Active Power Factor Correction (PFC)
  • Minimal Inrush Current Surge
  • DC-OK Relay Contact
  • Current Sharing Feature Included
  • 3 Year Warranty

Accessories

Related products

Related

Parts Input voltage dc Input voltage dc max Inrush current at 120 V ac typical Inrush current at 230 V ac typical Power factor at 230 V ac, full load. Typical Output current Power Efficiency at 120 V ac, full load, typical Efficiency at 230 V ac, typical Efficiency at 230 V ac, full load, typical Lifetime at 120 V ac, full load and +40 ° C Lifetime at 230 V ac, full load and +40 ° C MTBF (IEC 61709) 230 V ac, max load, 40 ° C Width Depth Weight Approvals Hold time at 120 V ac, typical full load Hold time at 230 V ac, typical full load Clamp type Ripple max Power consumption 120 V ac Power consumption 230 V ac Power drop from +60 °C to + 70 °C Temperature min without derating Type Power Supply Conformal coated Price
110-150 V
180 V DC
6 A
9 A
0.97
10 A
240 W
93 %
93.9 %
94.7 %
78000 h
109000 h
641000 h
39 mm
117 mm
0.6 kg
ATEX, CE, CSA US, cULus, IECEx
37 ms
37 ms
Spring-clamp
50 mV pp
2.17 A
1.14 A
6 W/°C
-25 °C
110-150 V
180 V DC
6 A
9 A
0.97
10 A
240 W
93 %
93.9 %
94.7 %
78000 h
109000 h
641000 h
39 mm
117 mm
0.6 kg
ATEX, CE, CSA US, cULus, IECEx
37 ms
37 ms
Hot-swap
50 mV pp
2.17 A
1.14 A
6 W/°C
-25 °C
Redundant
110-300 V
360 V DC
6 A
9 A
0.97
10 A
240 W
93 %
93.9 %
94.7 %
78000 h
109000 h
641000 h
39 mm
117 mm
0.6 kg
CB, CE, cULus
37 ms
37 ms
Hot-swap
50 mV pp
2.17 A
1.14 A
6 W/°C
-25 °C
110-150 V
180 V DC
10 A
4.5 A
0.98
20 A
480 W
93.8 %
94.6 %
95.2 %
53000 h
90000 h
543000 h
48 mm
127 mm
0.83 kg
ATEX, CB, CE, CSA US, cRUus, cULus, IECEx
32 ms
32 ms
Spring-clamp
100 mV pp
4.28 A
2.25 A
12 W/°C
-40 °C
110-150 V
180 V DC
10 A
4.5 A
0.98
20 A
480 W
93.8 %
94.6 %
95.2 %
53000 h
90000 h
543000 h
48 mm
127 mm
0.85 kg
ATEX, CB, CE, cRUus, cULus, IECEx
32 ms
32 ms
Hot-swap
100 mV pp
4.28 A
2.25 A
12 W/°C
-40 °C
Redundant
110-150 V
180 V DC
10 A
4.5 A
0.98
20 A
480 W
93.8 %
94.6 %
95.2 %
53000 h
90000 h
543000 h
48 mm
127 mm
0.85 kg
ATEX, CB, CE, cRUus, cULus, IECEx
32 ms
32 ms
Hot-swap
100 mV pp
4.28 A
2.25 A
12 W/°C
-40 °C
Yes
110-300 V
360 V DC
10 A
4.5 A
0.98
20 A
480 W
93.8 %
94.6 %
95.2 %
53000 h
90000 h
543000 h
48 mm
127 mm
0.85 kg
CB, CE, cULus
32 ms
32 ms
Hot-swap
100 mV pp
4.28 A
2.25 A
12 W/°C
-40 °C

Selected variant

Select a variant in the list

Contact us
If you need any help, you can contact us in one of the following ways:
0116 284 9900
Send e-mail
Use live chat
Do you need help?
Logo

Cookie settings for OEM.CO.UK

Cookies help us improve your experience with us, so in order to be able to handle login information, offer you personalised content and for basic functionality of this website, we use some cookies.

We will never sell on any information about you. 

You can accept all cookies or personalise your cookies preferences, you can also change your cookie preferences at any time by visiting our contact page.

Necessary Cookies

These cookies are necessary for the website to work and can not be turned off in our systems. They are usually used only in response to actions you have taken in connection with a service request, for example when setting personal preferences, logging in or filling out a form.

Analysis and measurement cookies

These cookies allow us to count the number of visits and traffic sources so that we can measure and improve our website performance. They help us know which pages are more or less popular and how visitors navigate around the site. The information that these cookies collect is aggregated and therefore completely anonymous. If you do not allow these cookies, we do not know when you have visited our website.

Marketing cookies

These cookies can be added by our partners. They can use them to create a profile of you, based on your interests, to show you more relevant information. They do not store any personal information - only information about your browser and device. If you do not accept these cookies, you will have a more general and less customized user experience.