ELECTROMEN

Electromen - EM-269A BLDC motor 2Q drive 12-35 V dc, 2 A

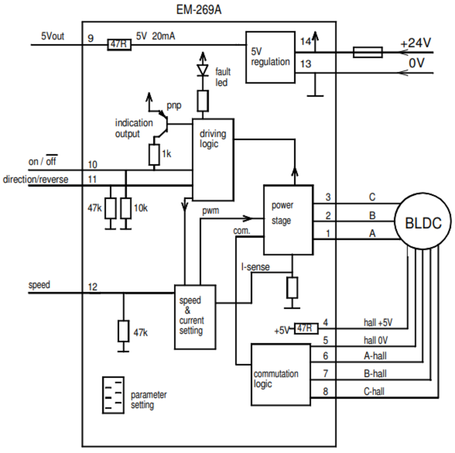
EM-269A is brushless DC-motor driver for motors with hall sensor feedback. The unit has a mosfet power stage with good efficiency

and it meets also todays EMC requirements. The unit has the basic digital command inputs like direction, start/stop, and analog

input for speed control. Device has one NPN output for fault and overcurrent indication use. Indication output functions can be

defined with parameter. The fault situations are also indicated with on-board LED.

There are two control options for speed. Direct control ( open loop ) sets motor voltage in propotion to control voltage as with

a standard DC-motor. Closed loop mode uses hall sensor feedback for speed control. This mode offers good speed regulation.

Start and stop ramps are working in both mode. Speed adjust range, closed loop rpm range and ramps can be set with parameters.

Analog input is filtered, so that also PWM signal of PLC can be used to control speed.

Parameter setting can be done digitally with EM-236 interface unit or with Emen-Tool lite PC-programand EM-268 adapter. There is also

an option to use iPhone with Ementool-APP and EM-326 adapter. The Parameters settinfg are stored into driver's nonvolatile memory .

The parameter interfaces can be also used for motor current monitoring.

Driver card can be installed in DIN-rail base and some enclosure options are also available.

 

FEATURES

- Three phase output

- Speed adjustment

- Current limit and trip.

- Open/closed loop modes

- Settable Indication output

- Good efficiency

- Low EMC emissions

- DIN-rail mountable

Read more
  • 12-24 V dc, 2 A continuous, 3 A peak
  • Open & closed loop (hall sensor feedback) control operation
  • Speed, direction, current limiting and soft start/stop control
  • Compact, din rail mountable

Selected variant

EM-269A.jpg

BLDC motor 2Q drive 12-35 V dc, 2 A

Art:

Selected variant

Technical data

Analogue input 0-5V or 0-10V
Control type Speed, Direction, Torque, Soft start / stop
Current setting range 0.1-3 A
Dimensions length x width x height 72x32x18mm
Logic input high >4V = ON
Logic input low <1V = OFF
Max continuous current 2 A
Mounting DIN rail
Peak current 3
PWM frequency 16kHz
Suitable engine BLDC
Supplier Electromen
Supply voltage 12 V DC, 24 V DC
Weight 20 g

Measurements and connections

Product description

EM-269A is brushless DC-motor driver for motors with hall sensor feedback. The unit has a mosfet power stage with good efficiency

and it meets also todays EMC requirements. The unit has the basic digital command inputs like direction, start/stop, and analog

input for speed control. Device has one NPN output for fault and overcurrent indication use. Indication output functions can be

defined with parameter. The fault situations are also indicated with on-board LED.

There are two control options for speed. Direct control ( open loop ) sets motor voltage in propotion to control voltage as with

a standard DC-motor. Closed loop mode uses hall sensor feedback for speed control. This mode offers good speed regulation.

Start and stop ramps are working in both mode. Speed adjust range, closed loop rpm range and ramps can be set with parameters.

Analog input is filtered, so that also PWM signal of PLC can be used to control speed.

Parameter setting can be done digitally with EM-236 interface unit or with Emen-Tool lite PC-programand EM-268 adapter. There is also

an option to use iPhone with Ementool-APP and EM-326 adapter. The Parameters settinfg are stored into driver's nonvolatile memory .

The parameter interfaces can be also used for motor current monitoring.

Driver card can be installed in DIN-rail base and some enclosure options are also available.

 

FEATURES

- Three phase output

- Speed adjustment

- Current limit and trip.

- Open/closed loop modes

- Settable Indication output

- Good efficiency

- Low EMC emissions

- DIN-rail mountable

Accessories

Related

synchronous motors
Product news Blog

Synchronous Motors

Do you have a light duty motor requirement requiring a very stable output rpm ? If so, Crouzet synchronous motors are could well provide you ideal solution…

IATECH, the industrial automation technology exhibition OEM automatic
Company news

Recap of IATECH

Did you get a chance to visit IATECH at The Leicester Marriott Hotel? We had over 33 exhibitors and 8 fantastic Tech Talks throughout the day, Read all about the day, here.

IATECH industrial automation components exhibition in at leicester marriott hotel by OEM Automatic
Company news

OEM introduces IATECH - The Industrial Automation Technology Expo

We are thrilled to announce the launch of IATECH, THe Industrial Automation Technology expo at Leicester Marriott Hotel on 23rd October. The ultimate platform for showcasing our extensive product range and broad business areas, featuring over 50 leading suppliers under one roof!

automation components for specialist vehicles
Blog

Automation Components for Specialist Vehicles

The specialist vehicle industry can include automotive and EV, heavy vehicles such as agriculture and rail, and marine.  This email takes you through some of the various products we offer for specialist vehicle applications.

Drive wheels AGV's AMR'S
Product news Blog

Wheel motor drives for AGVs

AGV drive wheel motors cover a wide range of options – from a miniature unit on a small 20kg robot, tasked to move on a perfectly level and smooth indoor surface, up to passenger vehicle-sized robots working outside over fields and varying terrain.

electro pneumatic control box customised bespoke solutions
Case studies

Case Study - Electro Pneumatic Control Box

At OEM Automatic, we can supply a series of components for your one project. All under one roof. This case study discusses how we supplied several components for our customer's new electro-pneumatic control box. 

Contact us
If you need any help, you can contact us in one of the following ways:
0116 284 9900
Send e-mail
Use live chat
Do you need help?
Logo

Cookie settings for OEM.CO.UK

Cookies help us improve your experience with us, so in order to be able to handle login information, offer you personalised content and for basic functionality of this website, we use some cookies.

We will never sell on any information about you. 

You can accept all cookies or personalise your cookies preferences, you can also change your cookie preferences at any time by visiting our contact page.

Necessary Cookies

These cookies are necessary for the website to work and can not be turned off in our systems. They are usually used only in response to actions you have taken in connection with a service request, for example when setting personal preferences, logging in or filling out a form.

Analysis and measurement cookies

These cookies allow us to count the number of visits and traffic sources so that we can measure and improve our website performance. They help us know which pages are more or less popular and how visitors navigate around the site. The information that these cookies collect is aggregated and therefore completely anonymous. If you do not allow these cookies, we do not know when you have visited our website.

Marketing cookies

These cookies can be added by our partners. They can use them to create a profile of you, based on your interests, to show you more relevant information. They do not store any personal information - only information about your browser and device. If you do not accept these cookies, you will have a more general and less customized user experience.